一封封义无反顾的大学生请战书
一条条“已准备好行李”的消息
刷屏了
他们是大学生
更是战士
18日
上海市教卫工作党委、市教委
向上海多所高校
招募熟悉PCR操作的大学生志愿者
目前
首批志愿者分别前往
上海多地支援一线支援核酸检测工作
已顺利到达战“疫”现场
你永远可以相信医学生:
随时做好出发的准备
半夜也可以
3月18日凌晨
同济大学收到上级通知
第一时间发出倡议书
招募大学生PCR志愿者
同济大学共招募
420余位大学生志愿者
人数为这些高校中最多的
“大家今晚手机不要静音,
做好随时出发的准备”
学生表示:半夜可以的
其中
还有部分同学作为储备力量
随时待命
为给志愿者们做好坚实后盾
学校精心准备了
行李箱、洗漱用品
和各类防疫用品物资
“关键时候医学生还是能顶上的”
还有学生
尽管与别的安排时间上冲突
他们仍然强烈要求报名出征
有留学生也来积极报名
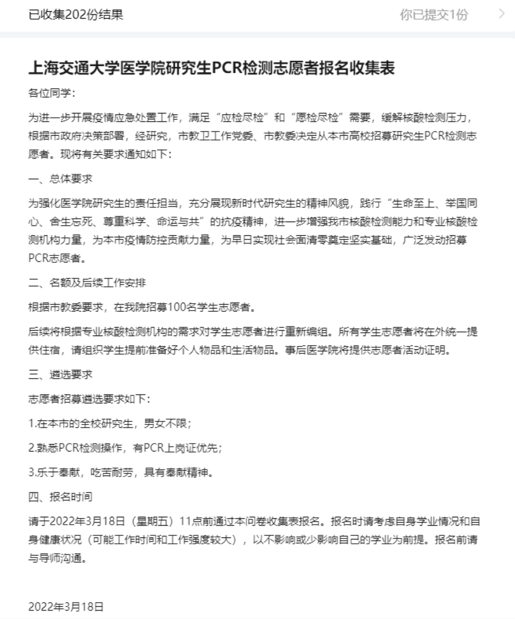
3月18日晚
上海交通大学医学院
一支PCR检测工作志愿者队伍连夜出发
应援进驻位于宝山区的
上海兰卫医学检验所
开启PCR检测工作
志愿者招募公告发布后
报名人数不断增加
甚至有留学生也来积极报名
有学生没有被选上
表示“难过”
报名的博士生:
“对孩子来说我可能不是个好妈妈,
但是我希望他以后能理解妈妈的决定”
3月19日
来自复旦大学上海医学院的
首批PCR检测志愿者整装出发
在复旦PCR志愿者检测团队中
除了医学生
还有杰青和长江特聘教授
青年技术员
在家人的支持下
来自基础医学院病原生物学系的
2019级博士生谭丹被编入第六组
她已做好随时与家中
年仅7个月的宝宝告别的准备
“对孩子来说我可能不是个好妈妈,
但是我希望他以后能理解妈妈的决定。
我是一名党龄11年的老党员,
也是国家和学校培养的医学生。”
她说,
病原生物学系有着光荣的抗疫传统
她想和系里60余位学友并肩作战
守护上海
她也坦承,
“ 作为一个新手宝妈,
我希望我的宝宝以后可以不用戴口罩了,
我才更有动力站出来去做一点事。
这是我的私心。”
就在首批志愿者开赴前线同时
许多非医学院志愿者也在后方时刻待命
既有教师、科研助理
也有本硕博各层次的学生
其中年纪最小的仅19岁
你永远可以相信大学生
谢谢你们
等你们凯旋
- 热点
- 2022-03-21 10:06:27
- 热点
- 2022-03-21 10:05:36
- 热点
- 2022-03-21 10:05:13
- 热点
- 2022-03-21 10:04:30
