现代快报讯(记者 刘伟娟)近日,外交部和中国驻日本使领馆就中国公民前往日本发布郑重提醒。为协助行程涉及日本航线的旅客更好地安排出行,中国国航、东航、南航相继发布了日本航线客票特殊处理的通知,对于符合条件的客票可以免费退改。具体如下:
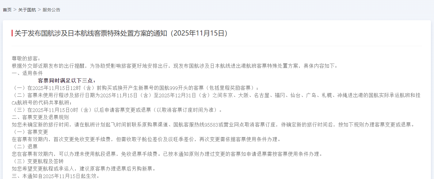
国航方面:

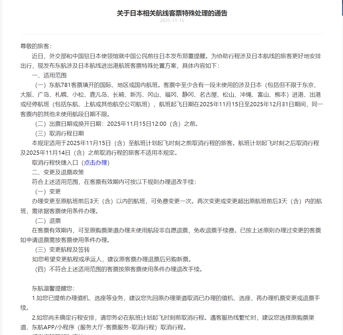
东航方面:

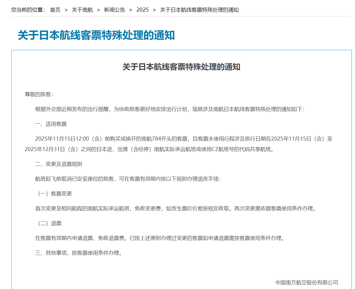
南航方面:

现代快报讯(记者 刘伟娟)近日,外交部和中国驻日本使领馆就中国公民前往日本发布郑重提醒。为协助行程涉及日本航线的旅客更好地安排出行,中国国航、东航、南航相继发布了日本航线客票特殊处理的通知,对于符合条件的客票可以免费退改。具体如下:
国航方面:

东航方面:

南航方面:
